¥ 產品介紹
快速:1.2kHz速度環響應帶寬;
方便易用:配線方便簡單、省去限位與原點、一鍵式調整、絕對值編碼器電池更換方便可靠;
精準:絕對值編碼器分辨率達到23bit;
環境適應性強:符合國際安全標準、電機達到較高的防護等級、使用安全可靠、配線方便簡單;
¥ 產品介紹
快速:1.2kHz速度環響應帶寬;
方便易用:配線方便簡單、省去限位與原點、一鍵式調整、絕對值編碼器電池更換方便可靠;
精準:絕對值編碼器分辨率達到23bit;
環境適應性強:符合國際安全標準、電機達到較高的防護等級、使用安全可靠、配線方便簡單;
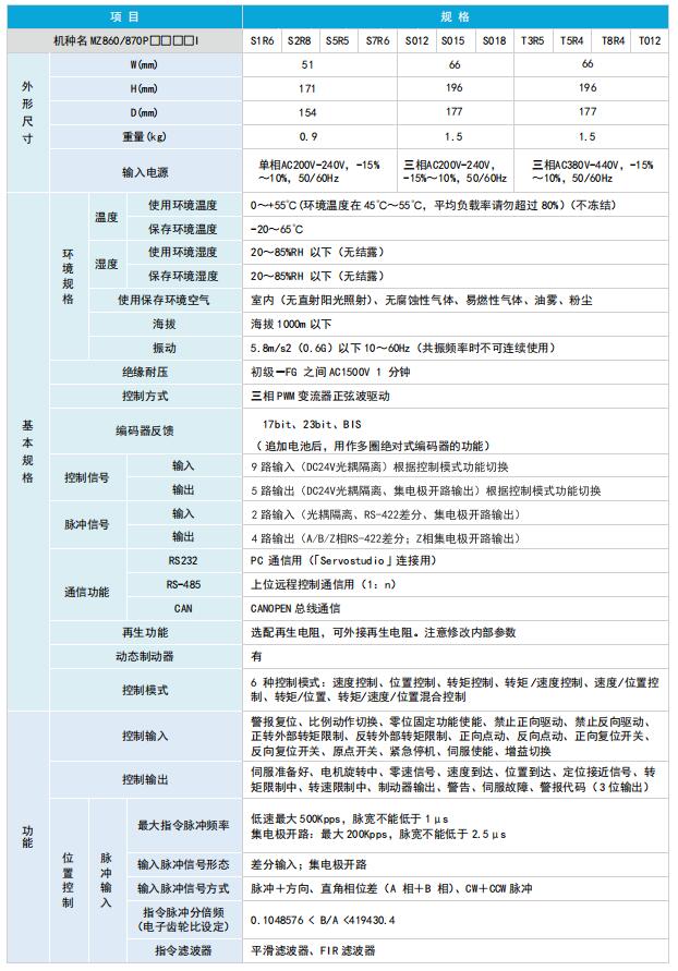
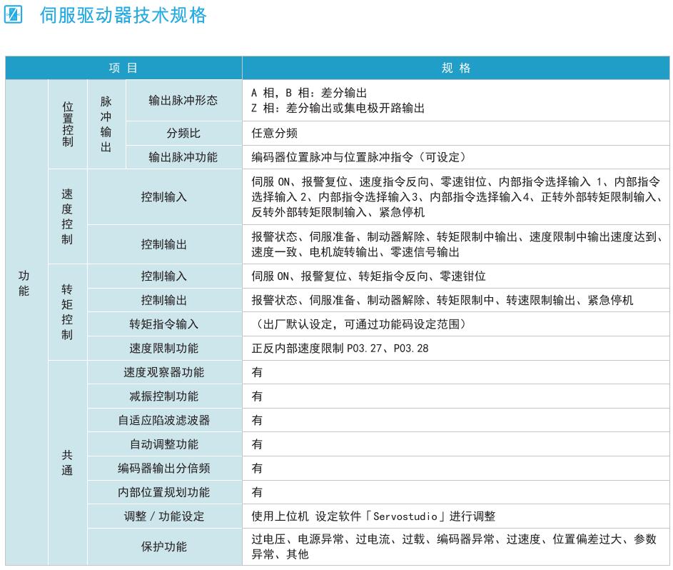
¥ MZ860/870P系列通用型伺服驅動器產品規格參數



¥ MZ860/870P系列通用型伺服驅動器產品安裝尺寸

